PROJECT BRIEF

PostUp is a new startup where freelancers and remote workers share tips and advice. Recently, it has seen lots of feedback and discussions about how to find good public spaces to work. Hence they want to make it easier for freelancers and remote workers to find great public places to work from.

PROJECT CONSTRAINS

Solution should be designed as a mobile application.

Help users find places that already exist.

Charge users a monthly fee of $5.99 in exchange for access to PostUp information.

TASK

RESEARCH SYNTHESIS
(Persona, affinity map, HMW’s, )

UX STRATEGY
(Value Proposition Map, Impact effort Matrix, User Mapping and usability testing)

INTERACTION DESIGN
(Wireframes, Protypes, Micro-interaction)

PROJECT PHASES
PHASE 1
SYNTHESIZING RESEARCH

The first day of the design sprint was spent understanding the problem through synthesising the research data. As the targeted segment was freelancers and remote workers in New York, I drafted a User Persona for the same while infusing the user interview research data into it.

User Persona

Following, I transferred all the valuable research data onto stickies in Miro, to better understand the user pains, behaviour and goals. Later segmenting the data into various buckets using Affinity Map.

Affinity Map

There on, I phrased a single HMW statement, for each of the affinity buckets, while once again going through all the user pains, behaviours and goals listed under each bucket.

HMW's

As much I would have loved to jump into the sketching phase for ideation at this point, I decided to go through an another process of Value Proposition Canvas. As being the one man UX team for this sprint, so as to refine the data and arrive at impactful solutions for the users.

Value Proposition Canvas

Once we have have refined our value proposition through the value proposition canvas it was time to to validate these proposition and prioritise. The impact effort matrix, here I got the time to reason with the ideas generated during the Value Proposition Canvassing, which helped me to decide what ideas were worth pursuing or investing, any further time and efforts.

Impact x Effort matrix

So, with all that said and done I concluded my Day-1 of the design sprint.!

PHASE 2
USER MAPPING AND SKETCHING

Once I had a clear Idea after synthesising and refining the research data with various processes, I went on to sketching, user maps and UI screens, integrated with the findings on the Value proposition canvassing with reference to the Impact x Effort Mapping as well as the user interviews and the user persona.

User Mapping

After quickly sketching a few user maps I started getting a fair idea about how a user may interact with the product to efficiently attain his goals, I moved on to sketching some UI solutions.

Ideation Sketches

While sketching the UI screens, I tried to label almost and all the possible UI elements of a screen as well as made notes along the UI about the C2A’s and also how they might help us later with analytics and future strategies and with this the Day-2 of the sprint concluded.

PHASE 3
MIND MAPPING & DECIDE

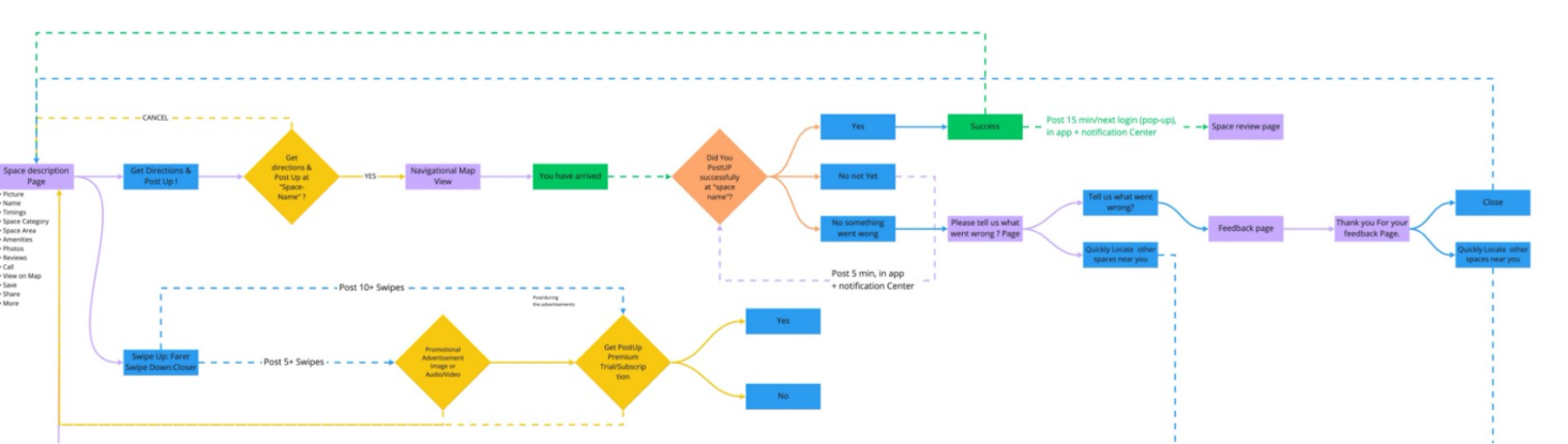
Day 3 I started mind mapping the various flows and defining a blueprint for the MVP. This Mind Map was iterated multiple times throughout the sprint duration, I went ahead and decided which portion/s of the Mind Map would be developed into wireframes and prototypes to be tested on Day-5, considering the limitation of time and resources also considering which portion of the map would align with the initial user mapping exercise and user goals and pains.

Mind Map

this Mind Map was iterated multiple times throughout the sprint duration, I went ahead and decided which portion/s of the Mind Map would be developed into wireframes and prototypes to be tested on Day-5, considering the limitation of time and resources also considering which portion of the map would align with the initial user mapping exercise and user goals and pains.

Selected flow for sprint 1

This flow would help us understand if the designed solution has effectively and efficiently helped the user and if not what went wrong and what would they expect next.
At this point I concluded my Day-3 of the Sprint.

PHASE 4
WIREFRAMING AND PROTOTYPE

So with the user flow decided, I moved on to designing the UI for the proposed solution. As I have been refining ideas and sketching wireframes I decided to go ahead and design Hi-fi wireframes directly and further iterate them as and when needed.

Wireflow

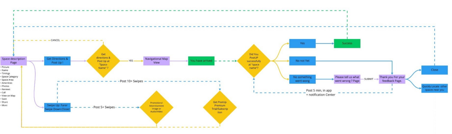
While designing the wireframes you get the opportunity to better understand the user flow and iterate the map accordingly as the wireframe designs start revealing better ideas. Below is the iterated portion of the Mind-map, influenced by the wireframe designs.


The following flow (figure 1) was the the portion of the mind map which was decided on Day-3, upon which I had designed the wireframes. However, this portion was later updated in the Mind map based upon the learnings from the iterations of wireframes (figure 2).

Figure 1
Figure 2

Once that done I moved on to prototyping, with the Hi-fi wireframes ready and the user flow in sync it barely took me any time to prototype.
And that concluded my Day-4 (wireframing & prototyping).

PHASE 5
USER TESTING

On day-5 the early hours were spent drafting a script for the interview, while analysing all the necessary aspects of the wireframes to draft a series of questions to observe if all the data is interpreted as it was intended to, by the users, to see if something was interpreted differently or if any UI elements were missing and any other potential addition or modification could be done based on user feedback.

Test Script

The findings from the usability testengs were documented for further steps and iterations. With the usability testings done the Sprint 1 was concluded

NEXT STEPS & LEARNINGS

Thank You